HOTĂRÂRE nr. 950 din 13 noiembrie 2025pentru modificarea Hotărârii Guvernului nr. 46/2023 privind organizarea, funcţionarea şi repartizarea numărului de posturi pentru Garda Forestieră Naţională şi gărzile forestiere
Publicat în
MONITORUL OFICIAL nr. 1056 din 17 noiembrie 2025Data intrării în vigoare 17-11-2025
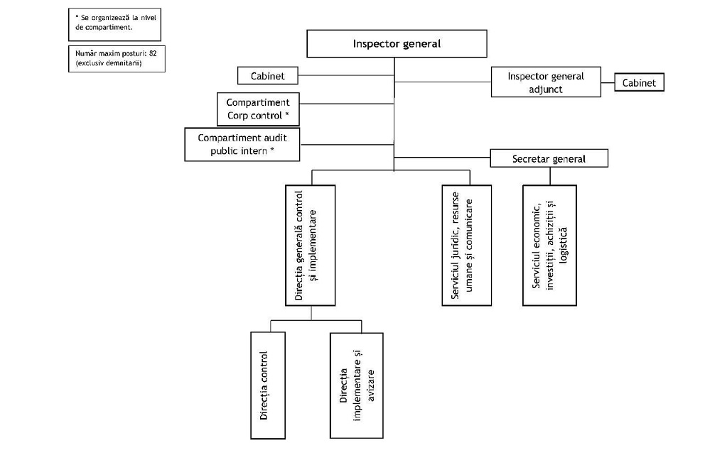
Având în vedere prevederile art. 6 din Ordonanţa de urgenţă a Guvernului nr. 77/2021 privind înfiinţarea Gărzii Forestiere Naţionale, aprobată cu modificări prin Legea nr. 80/2023, cu modificările ulterioare,în temeiul art. 108 din Constituţia României, republicată,Guvernul României adoptă prezenta hotărâre.Articolul IHotărârea Guvernului nr. 46/2023 privind organizarea, funcţionarea şi repartizarea numărului de posturi pentru Garda Forestieră Naţională şi gărzile forestiere, publicată în Monitorul Oficial al României, Partea I, nr. 58 din 20 ianuarie 2023, se modifică după cum urmează: 1. La articolul 3, alineatele (3) şi (4) vor avea următorul cuprins:(3) În cadrul structurii organizatorice prevăzute în anexa nr. 1, prin ordin al conducătorului autorităţii publice centrale care răspunde de silvicultură, la propunerea inspectorului general, se pot organiza servicii şi compartimente, potrivit legii, cu încadrarea în numărul maxim de posturi aprobat.(4) Numărul maxim de posturi aprobat Gărzii Forestiere Naţionale este 82, exclusiv demnitarii.2. Articolul 8 va avea următorul cuprins:Articolul 8Numărul maxim de posturi pentru Garda Forestieră Naţională şi pentru gărzi este 842, din care:a) Garda Forestieră Naţională, 82 de posturi, din care 45 de posturi pentru personalul cu pregătire în domeniul silvicultură şi 37 de posturi pentru persoane cu atribuţii auxiliare domeniului;b) gărzile forestiere, 760 de posturi, din care minimum 85% de posturi pentru personalul cu pregătire în domeniul silvicultură şi restul posturilor pentru persoane cu atribuţii auxiliare domeniului, respectiv juridic, economic, resurse umane, achiziţii, investiţii, administrativ, comunicare, IT şi audit.3. Anexele nr. 1 şi 2 se înlocuiesc cu anexele nr. 1 şi 2 la prezenta hotărâre.Articolul IIÎncadrarea personalului Gărzii Forestiere Naţionale şi al gărzilor forestiere în numărul maxim de posturi aprobat şi în noua structură organizatorică se face cu respectarea condiţiilor prevăzute de legislaţia în vigoare pentru fiecare categorie de personal, în termen de minimum 30 de zile, dar nu mai mult de 120 de zile de la data intrării în vigoare a prezentei hotărâri.
PRIM-MINISTRU
ILIE-GAVRIL BOLOJAN
Contrasemnează:
Viceprim-ministru, ministrul apărării naţionale,
Liviu-Ionuţ Moşteanu
Ministrul mediului, apelor şi pădurilor,
Diana-Anda Buzoianu
p. Ministrul muncii, familiei, tineretului şi solidarităţii sociale,
Francisc Oscar Gal,
subsecretar de stat
p. Ministrul finanţelor,
Mihai Diaconu,
secretar de statBucureşti, 13 noiembrie 2025.Nr. 950.Anexa nr. 1^1)(Anexa nr. 1 la Hotărârea Guvernului nr. 46/2023)^1) Anexa nr. 1 este reprodusă în facsimil.STRUCTURA ORGANIZATORICĂa Gărzii Forestiere Naţionale![]()
Anexa nr. 2(Anexa nr. 2 la Hotărârea Guvernului nr. 46/2023)Repartizarea numărului de posturi pe gărzi
------

| EMITENT |
Având în vedere prevederile art. 6 din Ordonanţa de urgenţă a Guvernului nr. 77/2021 privind înfiinţarea Gărzii Forestiere Naţionale, aprobată cu modificări prin Legea nr. 80/2023, cu modificările ulterioare,în temeiul art. 108 din Constituţia României, republicată,Guvernul României adoptă prezenta hotărâre.Articolul IHotărârea Guvernului nr. 46/2023 privind organizarea, funcţionarea şi repartizarea numărului de posturi pentru Garda Forestieră Naţională şi gărzile forestiere, publicată în Monitorul Oficial al României, Partea I, nr. 58 din 20 ianuarie 2023, se modifică după cum urmează: 1. La articolul 3, alineatele (3) şi (4) vor avea următorul cuprins:(3) În cadrul structurii organizatorice prevăzute în anexa nr. 1, prin ordin al conducătorului autorităţii publice centrale care răspunde de silvicultură, la propunerea inspectorului general, se pot organiza servicii şi compartimente, potrivit legii, cu încadrarea în numărul maxim de posturi aprobat.(4) Numărul maxim de posturi aprobat Gărzii Forestiere Naţionale este 82, exclusiv demnitarii.2. Articolul 8 va avea următorul cuprins:Articolul 8Numărul maxim de posturi pentru Garda Forestieră Naţională şi pentru gărzi este 842, din care:a) Garda Forestieră Naţională, 82 de posturi, din care 45 de posturi pentru personalul cu pregătire în domeniul silvicultură şi 37 de posturi pentru persoane cu atribuţii auxiliare domeniului;b) gărzile forestiere, 760 de posturi, din care minimum 85% de posturi pentru personalul cu pregătire în domeniul silvicultură şi restul posturilor pentru persoane cu atribuţii auxiliare domeniului, respectiv juridic, economic, resurse umane, achiziţii, investiţii, administrativ, comunicare, IT şi audit.3. Anexele nr. 1 şi 2 se înlocuiesc cu anexele nr. 1 şi 2 la prezenta hotărâre.Articolul IIÎncadrarea personalului Gărzii Forestiere Naţionale şi al gărzilor forestiere în numărul maxim de posturi aprobat şi în noua structură organizatorică se face cu respectarea condiţiilor prevăzute de legislaţia în vigoare pentru fiecare categorie de personal, în termen de minimum 30 de zile, dar nu mai mult de 120 de zile de la data intrării în vigoare a prezentei hotărâri.
PRIM-MINISTRU
ILIE-GAVRIL BOLOJAN
Contrasemnează:
Viceprim-ministru, ministrul apărării naţionale,
Liviu-Ionuţ Moşteanu
Ministrul mediului, apelor şi pădurilor,
Diana-Anda Buzoianu
p. Ministrul muncii, familiei, tineretului şi solidarităţii sociale,
Francisc Oscar Gal,
subsecretar de stat
p. Ministrul finanţelor,
Mihai Diaconu,
secretar de statBucureşti, 13 noiembrie 2025.Nr. 950.Anexa nr. 1^1)(Anexa nr. 1 la Hotărârea Guvernului nr. 46/2023)^1) Anexa nr. 1 este reprodusă în facsimil.STRUCTURA ORGANIZATORICĂa Gărzii Forestiere Naţionale

| Nr. crt. | Denumirea | Sediul | Judeţele arondate | Numărul total de posturi | |
| Total | din care personal silvic | ||||
| 1. | Garda Forestieră Braşov | Municipiul Braşov | Braşov, Covasna, Harghita, Mureş, Sibiu | 108 | 95 |
| 2. | Garda Forestieră Bucureşti | Municipiul Bucureşti | Municipiul Bucureşti, Călăraşi, Constanţa, Ilfov, Giurgiu, Ialomiţa, Teleorman | 60 | 49 |
| 3. | Garda Forestieră Cluj | Municipiul Cluj-Napoca | Alba, Bistriţa-Năsăud, Cluj, Maramureş | 89 | 76 |
| 4. | Garda Forestieră Focşani | Municipiul Focşani | Brăila, Buzău, Galaţi, Tulcea, Vrancea, Vaslui | 75 | 63 |
| 5. | Garda Forestieră Oradea | Municipiul Oradea | Arad, Bihor, Satu Mare, Sălaj | 80 | 68 |
| 6. | Garda Forestieră Ploieşti | Municipiul Ploieşti | Argeş, Dâmboviţa, Prahova | 75 | 63 |
| 7. | Garda Forestieră Râmnicu Vâlcea | Municipiul Râmnicu Vâlcea | Dolj, Gorj, Mehedinţi, Olt, Vâlcea | 81 | 68 |
| 8. | Garda Forestieră Suceava | Municipiul Suceava | Bacău, Botoşani, Iaşi, Neamţ, Suceava | 108 | 95 |
| 9. | Garda Forestieră Timişoara | Municipiul Timişoara | Caraş-Severin, Hunedoara, Timiş | 84 | 71 |
| TOTAL | 760 | 648 | |||






